Main Page
Related Pages
Classes
Files
Directories
Class List
Class Index
Class Hierarchy
Class Members
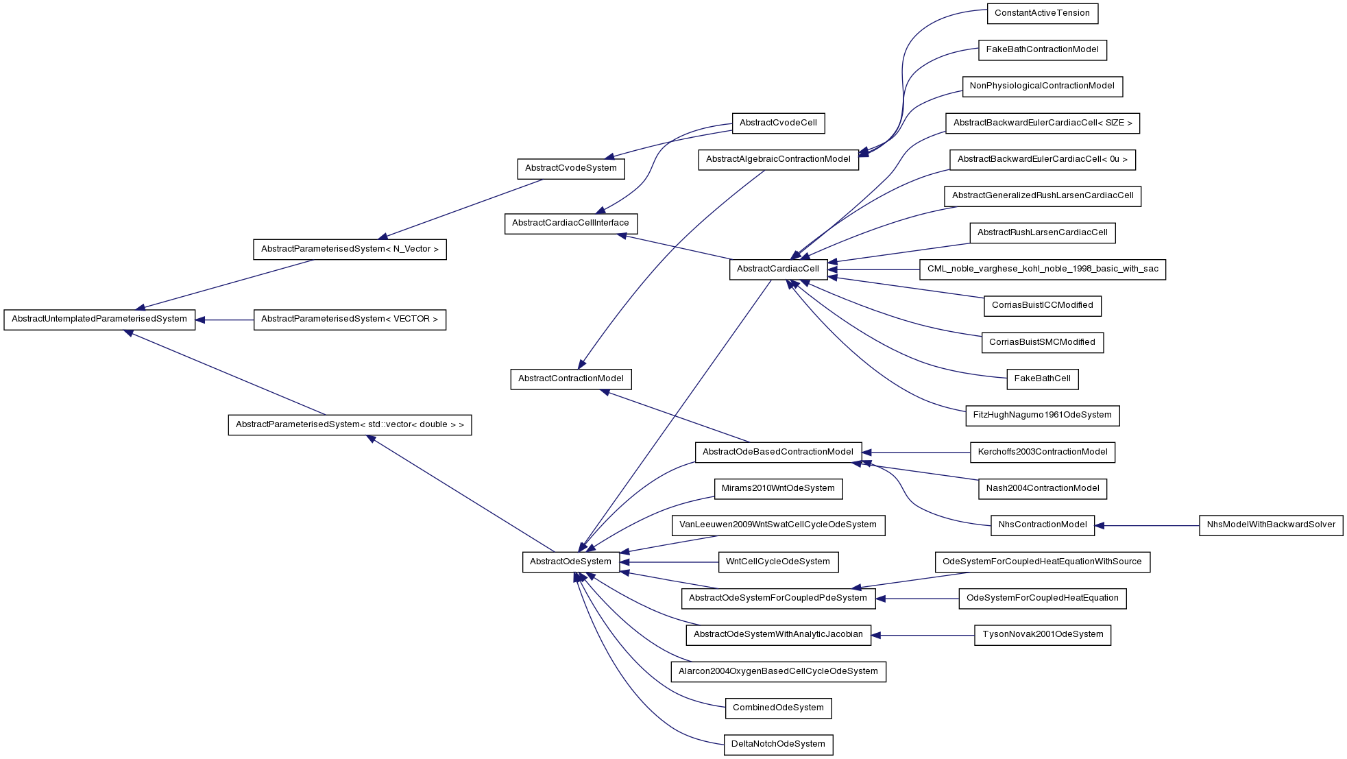
Graphical Class Hierarchy
Go to the textual class hierarchy
Generated by
1.6.2