#include <ImplicitCardiacMechanicsSolver.hpp>


Public Member Functions | |
| ImplicitCardiacMechanicsSolver (ContractionModel contractionModel, QuadraticMesh< DIM > *pQuadMesh, std::string outputDirectory, std::vector< unsigned > &rFixedNodes, AbstractMaterialLaw< DIM > *pMaterialLaw) | |
| virtual | ~ImplicitCardiacMechanicsSolver () |
| std::vector< double > & | rGetFibreStretches () |
| void | Solve (double time, double nextTime, double odeTimestep) |
Private Member Functions | |
| bool | IsImplicitSolver () |
| void | GetActiveTensionAndTensionDerivs (double currentFibreStretch, unsigned currentQuadPointGlobalIndex, bool assembleJacobian, double &rActiveTension, double &rDerivActiveTensionWrtLambda, double &rDerivActiveTensionWrtDLambdaDt) |
Private Attributes | |
| std::vector< double > | mStretchesLastTimeStep |
Friends | |
| class | TestImplicitCardiacMechanicsSolver |
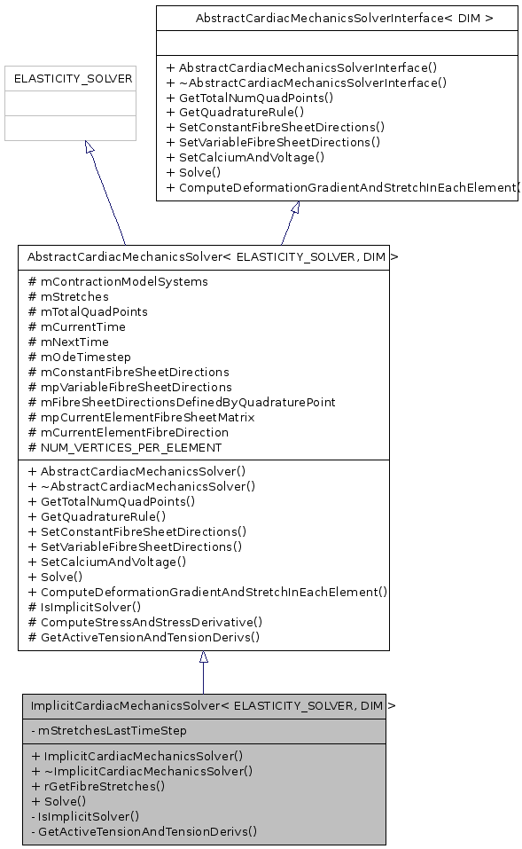
The first template parameter should be either NonlinearElasticitySolver or CompressibleNonlinearElasticityAssembler; this will be the class that this class ultimately inherits from.
Solves cardiac mechanics implicitly (together with the contraction models for determining the active tension), taking in the intracellular calcium concentration. See CardiacElectroMechanicsProblem documentation for more detail.
Definition at line 51 of file ImplicitCardiacMechanicsSolver.hpp.
| ImplicitCardiacMechanicsSolver< ELASTICITY_SOLVER, DIM >::ImplicitCardiacMechanicsSolver | ( | ContractionModel | contractionModel, | |
| QuadraticMesh< DIM > * | pQuadMesh, | |||
| std::string | outputDirectory, | |||
| std::vector< unsigned > & | rFixedNodes, | |||
| AbstractMaterialLaw< DIM > * | pMaterialLaw | |||
| ) | [inline] |
Constructor
| contractionModel | The contraction model. | |
| pQuadMesh | A pointer to the mesh. | |
| outputDirectory | The output directory, relative to TEST_OUTPUT | |
| rFixedNodes | The fixed nodes | |
| pMaterialLaw | The material law for the tissue. Defaults to NULL, in which case a default material law is used. |
Definition at line 35 of file ImplicitCardiacMechanicsSolver.cpp.
References EXCEPTION, AbstractCardiacMechanicsSolver< ELASTICITY_SOLVER, DIM >::mContractionModelSystems, ImplicitCardiacMechanicsSolver< ELASTICITY_SOLVER, DIM >::mStretchesLastTimeStep, and AbstractCardiacMechanicsSolver< ELASTICITY_SOLVER, DIM >::mTotalQuadPoints.
| ImplicitCardiacMechanicsSolver< ELASTICITY_SOLVER, DIM >::~ImplicitCardiacMechanicsSolver | ( | ) | [inline, virtual] |
Destructor
Definition at line 88 of file ImplicitCardiacMechanicsSolver.cpp.
References AbstractCardiacMechanicsSolver< ELASTICITY_SOLVER, DIM >::mContractionModelSystems.
| bool ImplicitCardiacMechanicsSolver< ELASTICITY_SOLVER, DIM >::IsImplicitSolver | ( | ) | [inline, private, virtual] |
The current stretch ratio (in the fibre direction). Note the indexing: the i-th entry corresponds to the i-th global quad point, when looping over elements and then quad points This solver is an implicit solver (overloaded pure method)
Implements AbstractCardiacMechanicsSolver< ELASTICITY_SOLVER, DIM >.
Definition at line 69 of file ImplicitCardiacMechanicsSolver.hpp.
| void ImplicitCardiacMechanicsSolver< ELASTICITY_SOLVER, DIM >::GetActiveTensionAndTensionDerivs | ( | double | currentFibreStretch, | |
| unsigned | currentQuadPointGlobalIndex, | |||
| bool | assembleJacobian, | |||
| double & | rActiveTension, | |||
| double & | rDerivActiveTensionWrtLambda, | |||
| double & | rDerivActiveTensionWrtDLambdaDt | |||
| ) | [inline, private, virtual] |
A method called by AbstractCardiacMechanicsSolver::AssembleOnElement(), providing the active tension (and other info) at a particular quadrature point. This version uses C to determine the current stretch and stretch rate, and integrates the contraction model ODEs to determine the active tension, and derivatives of the active tension with respect to stretch and stretch rate.
| currentFibreStretch | The stretch in the fibre direction | |
| currentQuadPointGlobalIndex | Quadrature point integrand currently being evaluated at in AssembleOnElement. | |
| assembleJacobian | A bool stating whether to assemble the Jacobian matrix. | |
| rActiveTension | The returned active tension | |
| rDerivActiveTensionWrtLambda | The returned dT_dLam, derivative of active tension wrt stretch | |
| rDerivActiveTensionWrtDLambdaDt | The returned dT_dLamDot, derivative of active tension wrt stretch rate |
Implements AbstractCardiacMechanicsSolver< ELASTICITY_SOLVER, DIM >.
Definition at line 136 of file ImplicitCardiacMechanicsSolver.cpp.
References EXCEPTION, AbstractContractionModel::GetNextActiveTension(), AbstractCardiacMechanicsSolver< ELASTICITY_SOLVER, DIM >::mContractionModelSystems, AbstractCardiacMechanicsSolver< ELASTICITY_SOLVER, DIM >::mCurrentTime, AbstractCardiacMechanicsSolver< ELASTICITY_SOLVER, DIM >::mNextTime, AbstractCardiacMechanicsSolver< ELASTICITY_SOLVER, DIM >::mOdeTimestep, AbstractCardiacMechanicsSolver< ELASTICITY_SOLVER, DIM >::mStretches, ImplicitCardiacMechanicsSolver< ELASTICITY_SOLVER, DIM >::mStretchesLastTimeStep, AbstractContractionModel::RunDoNotUpdate(), and AbstractContractionModel::SetStretchAndStretchRate().
| std::vector< double > & ImplicitCardiacMechanicsSolver< ELASTICITY_SOLVER, DIM >::rGetFibreStretches | ( | ) | [inline] |
Get lambda (the stretch ratio). NOTE: the i-th entry of this vector is assumed to be the i-th quad point obtained by looping over cells in the obvious way and then looping over quad points. These quad points, in the same order, can be obtained by using the QuadraturePointsGroup class.
Definition at line 98 of file ImplicitCardiacMechanicsSolver.cpp.
References AbstractCardiacMechanicsSolver< ELASTICITY_SOLVER, DIM >::mStretches.
| void ImplicitCardiacMechanicsSolver< ELASTICITY_SOLVER, DIM >::Solve | ( | double | time, | |
| double | nextTime, | |||
| double | odeTimestep | |||
| ) | [inline, virtual] |
Solve for the deformation using quasi-static nonlinear elasticity. (not dynamic nonlinear elasticity, despite the times taken in - just ONE deformation is solved for. The cell models are integrated implicitly over the time range using the ODE timestep provided, as part of the solve, and updated at the end once the solution has been found, as is lambda.
| time | the current time | |
| nextTime | the next time | |
| odeTimestep | the ODE timestep |
Implements AbstractCardiacMechanicsSolver< ELASTICITY_SOLVER, DIM >.
Definition at line 105 of file ImplicitCardiacMechanicsSolver.cpp.
References AbstractCardiacMechanicsSolver< ELASTICITY_SOLVER, DIM >::mContractionModelSystems, AbstractCardiacMechanicsSolver< ELASTICITY_SOLVER, DIM >::mCurrentTime, AbstractCardiacMechanicsSolver< ELASTICITY_SOLVER, DIM >::mNextTime, AbstractCardiacMechanicsSolver< ELASTICITY_SOLVER, DIM >::mOdeTimestep, AbstractCardiacMechanicsSolver< ELASTICITY_SOLVER, DIM >::mStretches, and ImplicitCardiacMechanicsSolver< ELASTICITY_SOLVER, DIM >::mStretchesLastTimeStep.
std::vector<double> ImplicitCardiacMechanicsSolver< ELASTICITY_SOLVER, DIM >::mStretchesLastTimeStep [private] |
The stretch in the fibre direction at the last timestep, in order to compute the stretch rate. Note the indexing: the i-th entry corresponds to the i-th global quad point, when looping over elements and then quad points
Definition at line 61 of file ImplicitCardiacMechanicsSolver.hpp.
Referenced by ImplicitCardiacMechanicsSolver< ELASTICITY_SOLVER, DIM >::GetActiveTensionAndTensionDerivs(), ImplicitCardiacMechanicsSolver< ELASTICITY_SOLVER, DIM >::ImplicitCardiacMechanicsSolver(), and ImplicitCardiacMechanicsSolver< ELASTICITY_SOLVER, DIM >::Solve().
1.5.5