#include <WntCellCycleModel.hpp>


Public Member Functions | |
| WntCellCycleModel (boost::shared_ptr< AbstractCellCycleModelOdeSolver > pOdeSolver=boost::shared_ptr< AbstractCellCycleModelOdeSolver >()) | |
| AbstractCellCycleModel * | CreateCellCycleModel () |
| void | Initialise () |
| virtual void | OutputCellCycleModelParameters (out_stream &rParamsFile) |
Private Member Functions | |
| template<class Archive> | |
| void | serialize (Archive &archive, const unsigned int version) |
| void | ChangeCellProliferativeTypeDueToCurrentBetaCateninLevel () |
| void | AdjustOdeParameters (double currentTime) |
Friends | |
| class | boost::serialization::access |
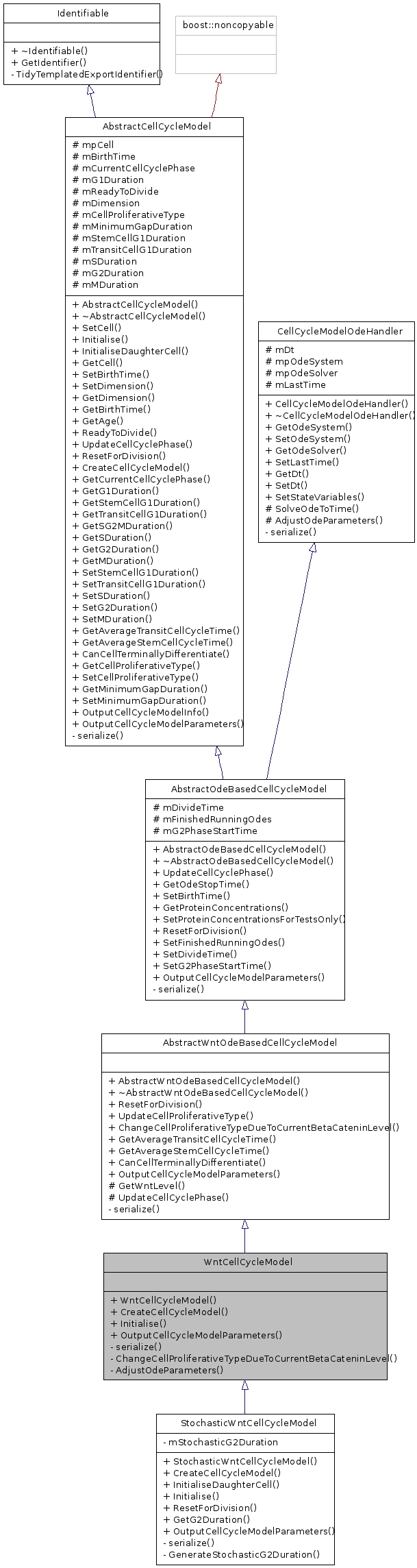
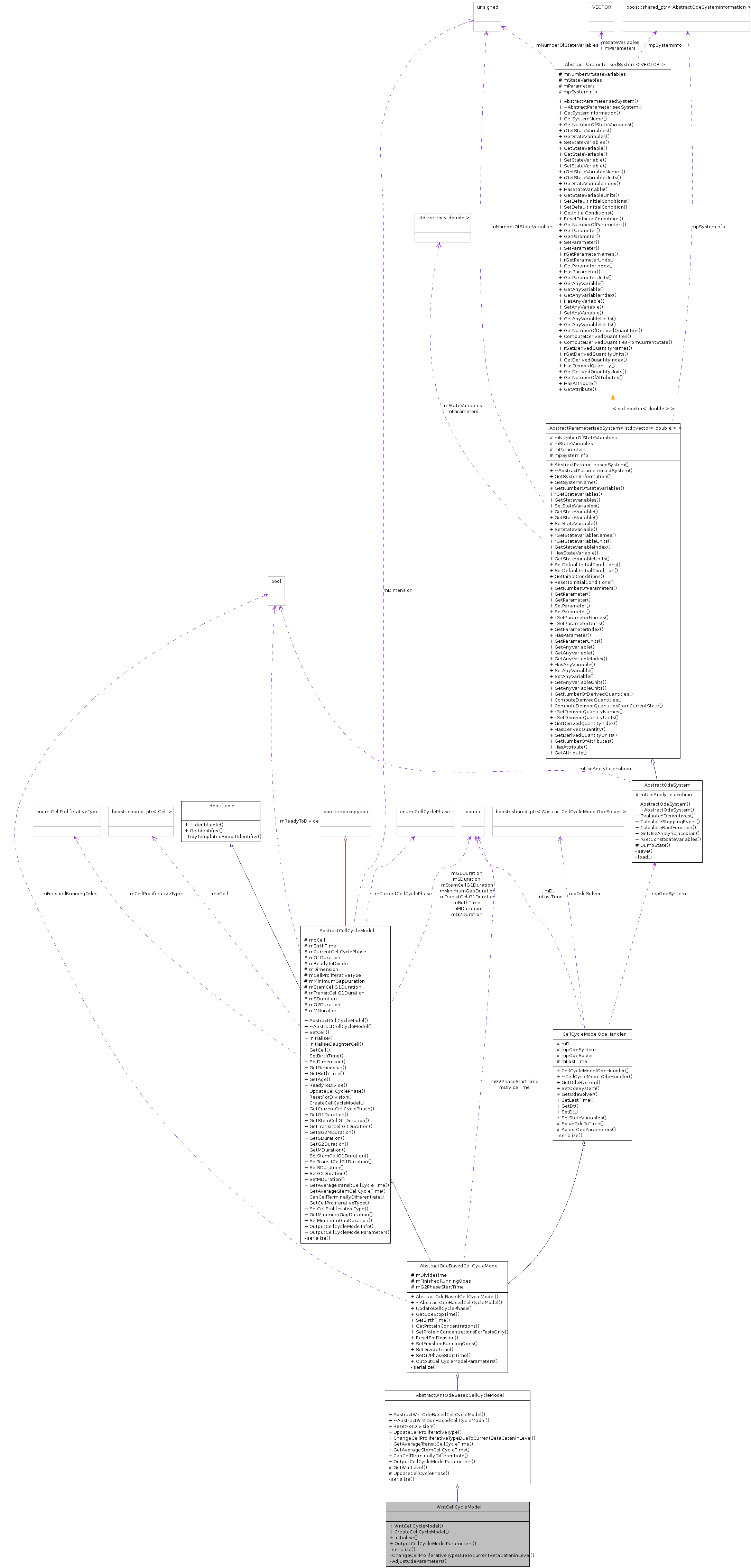
This model has a constant length M phase, runs ODEs to decide when to finish G1 phase then adds time for S and G2 phases. The CellProliferativeType is updated dependent on the concentration of beta-catenin (given by one of the ODEs).
Note that this class uses C++'s default copying semantics, and so doesn't implement a copy constructor or operator=.
Definition at line 52 of file WntCellCycleModel.hpp.
| WntCellCycleModel::WntCellCycleModel | ( | boost::shared_ptr< AbstractCellCycleModelOdeSolver > | pOdeSolver = boost::shared_ptr<AbstractCellCycleModelOdeSolver>() |
) |
Default constructor.
| pOdeSolver | An optional pointer to a cell-cycle model ODE solver object (allows the use of different ODE solvers) |
Definition at line 30 of file WntCellCycleModel.cpp.
References CellCycleModelOdeSolver< CELL_CYCLE_MODEL, ODE_SOLVER >::Instance(), and CellCycleModelOdeHandler::mpOdeSolver.
Referenced by CreateCellCycleModel().
| void WntCellCycleModel::serialize | ( | Archive & | archive, | |
| const unsigned int | version | |||
| ) | [inline, private] |
Archive the cell-cycle model and ODE system.
| archive | the archive | |
| version | the archive version |
Reimplemented from AbstractWntOdeBasedCellCycleModel.
Reimplemented in StochasticWntCellCycleModel.
Definition at line 64 of file WntCellCycleModel.hpp.
| void WntCellCycleModel::ChangeCellProliferativeTypeDueToCurrentBetaCateninLevel | ( | ) | [private, virtual] |
Update the cell type according to the current beta catenin level as given by the WntCellCycleOdeSystem.
This method carries out the work for UpdateCellProliferativeType(), but does not check the current time, so can also be called by Initialise().
Implements AbstractWntOdeBasedCellCycleModel.
Definition at line 91 of file WntCellCycleModel.cpp.
References AbstractCellCycleModel::mCellProliferativeType, AbstractCellCycleModel::mpCell, CellCycleModelOdeHandler::mpOdeSystem, and AbstractParameterisedSystem< VECTOR >::rGetStateVariables().
Referenced by Initialise().
| void WntCellCycleModel::AdjustOdeParameters | ( | double | currentTime | ) | [private, virtual] |
Adjust any ODE parameters needed before solving until currentTime.
| currentTime | the time up to which the system will be solved. |
Reimplemented from CellCycleModelOdeHandler.
Definition at line 120 of file WntCellCycleModel.cpp.
References AbstractWntOdeBasedCellCycleModel::GetWntLevel(), AbstractCellCycleModel::mpCell, CellCycleModelOdeHandler::mpOdeSystem, and AbstractParameterisedSystem< VECTOR >::rGetStateVariables().
| AbstractCellCycleModel * WntCellCycleModel::CreateCellCycleModel | ( | ) | [virtual] |
Overridden builder method to create new copies of this cell-cycle model.
Implements AbstractCellCycleModel.
Reimplemented in StochasticWntCellCycleModel.
Definition at line 48 of file WntCellCycleModel.cpp.
References AbstractWntOdeBasedCellCycleModel::GetWntLevel(), AbstractCellCycleModel::mBirthTime, AbstractCellCycleModel::mCellProliferativeType, AbstractCellCycleModel::mDimension, AbstractOdeBasedCellCycleModel::mDivideTime, AbstractOdeBasedCellCycleModel::mFinishedRunningOdes, AbstractCellCycleModel::mG2Duration, AbstractOdeBasedCellCycleModel::mG2PhaseStartTime, CellCycleModelOdeHandler::mLastTime, AbstractCellCycleModel::mMDuration, AbstractCellCycleModel::mMinimumGapDuration, AbstractCellCycleModel::mpCell, CellCycleModelOdeHandler::mpOdeSolver, CellCycleModelOdeHandler::mpOdeSystem, AbstractCellCycleModel::mSDuration, AbstractCellCycleModel::mStemCellG1Duration, AbstractCellCycleModel::mTransitCellG1Duration, AbstractParameterisedSystem< VECTOR >::rGetStateVariables(), AbstractOdeBasedCellCycleModel::SetBirthTime(), AbstractCellCycleModel::SetCellProliferativeType(), AbstractCellCycleModel::SetDimension(), AbstractOdeBasedCellCycleModel::SetDivideTime(), AbstractOdeBasedCellCycleModel::SetFinishedRunningOdes(), AbstractCellCycleModel::SetG2Duration(), AbstractOdeBasedCellCycleModel::SetG2PhaseStartTime(), CellCycleModelOdeHandler::SetLastTime(), AbstractCellCycleModel::SetMDuration(), AbstractCellCycleModel::SetMinimumGapDuration(), CellCycleModelOdeHandler::SetOdeSystem(), AbstractCellCycleModel::SetSDuration(), CellCycleModelOdeHandler::SetStateVariables(), AbstractCellCycleModel::SetStemCellG1Duration(), AbstractCellCycleModel::SetTransitCellG1Duration(), and WntCellCycleModel().
| void WntCellCycleModel::Initialise | ( | void | ) | [virtual] |
Initialise the cell-cycle model at the start of a simulation.
This overridden method sets up a new WntCellCycleOdeSystem and sets the cell type according to the current beta catenin level.
Reimplemented from AbstractCellCycleModel.
Reimplemented in StochasticWntCellCycleModel.
Definition at line 108 of file WntCellCycleModel.cpp.
References ChangeCellProliferativeTypeDueToCurrentBetaCateninLevel(), AbstractParameterisedSystem< VECTOR >::GetInitialConditions(), AbstractWntOdeBasedCellCycleModel::GetWntLevel(), AbstractCellCycleModel::mpCell, CellCycleModelOdeHandler::mpOdeSystem, and AbstractParameterisedSystem< VECTOR >::SetStateVariables().
Referenced by StochasticWntCellCycleModel::Initialise().
| void WntCellCycleModel::OutputCellCycleModelParameters | ( | out_stream & | rParamsFile | ) | [virtual] |
Outputs cell-cycle model parameters to file.
| rParamsFile | the file stream to which the parameters are output |
Reimplemented from AbstractWntOdeBasedCellCycleModel.
Reimplemented in StochasticWntCellCycleModel.
Definition at line 131 of file WntCellCycleModel.cpp.
References AbstractWntOdeBasedCellCycleModel::OutputCellCycleModelParameters().
Referenced by StochasticWntCellCycleModel::OutputCellCycleModelParameters().
friend class boost::serialization::access [friend] |
Needed for serialization.
Reimplemented from AbstractWntOdeBasedCellCycleModel.
Reimplemented in StochasticWntCellCycleModel.
Definition at line 56 of file WntCellCycleModel.hpp.
1.5.5