#include <Cell.hpp>
Inherits boost::noncopyable, and boost::enable_shared_from_this< Cell >.

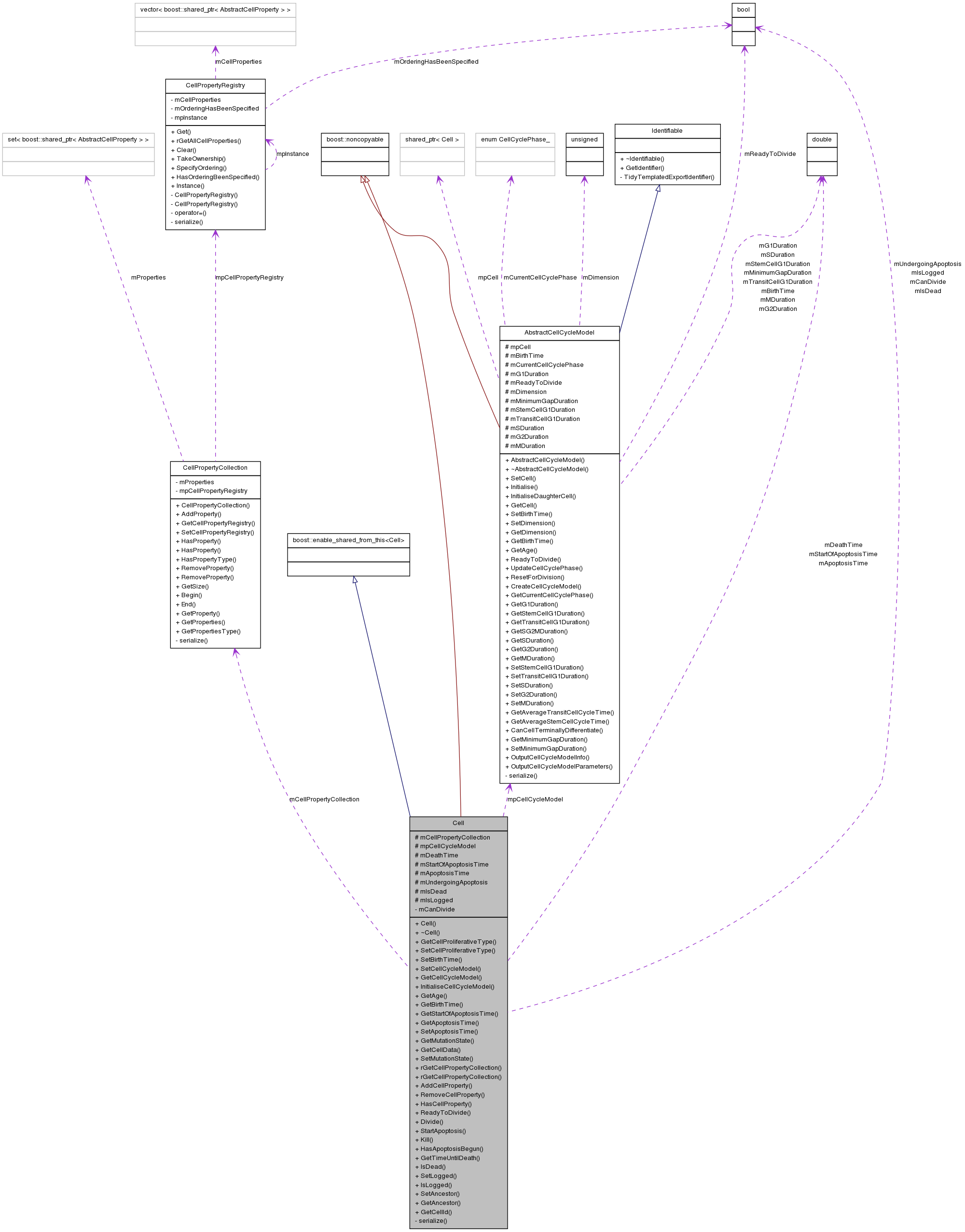
Cell is the basic container for all the biological information about a cell. It contains the cell-cycle model and all other biological properties such as mutation state, cell type, whether it is undergoing apoptosis or not.
This class should not store any spatial information - cells are linked to space by the AbstractCellPopulation subclasses.
Definition at line 75 of file Cell.hpp.
| Cell::Cell | ( | boost::shared_ptr< AbstractCellProperty > | pMutationState, | |
| AbstractCellCycleModel * | pCellCycleModel, | |||
| bool | archiving = false, |
|||
| CellPropertyCollection | cellPropertyCollection = CellPropertyCollection() | |||
| ) |
Create a new cell.
| pMutationState | the mutation state of the cell | |
| pCellCycleModel | the cell-cycle model to use to decide when the cell divides. This MUST be allocated using new, and will be deleted when the cell is destroyed. | |
| archiving | whether this constructor is being called by the archiver - do things slightly differently! (defaults to false) | |
| cellPropertyCollection | the cell property collection (defaults to NULL) |
Definition at line 58 of file Cell.cpp.
References CellPropertyCollection::AddProperty(), CellPropertyCollection::Begin(), CellPropertyCollection::End(), EXCEPTION, CellPropertyCollection::HasProperty(), CellPropertyCollection::HasPropertyType(), CellPropertyRegistry::Instance(), SimulationTime::Instance(), MAKE_PTR, mCellPropertyCollection, mpCellCycleModel, and AbstractCellCycleModel::SetCell().
Referenced by Divide().
| Cell::~Cell | ( | ) |
Destructor, which frees the memory allocated for our cell-cycle model.
Definition at line 134 of file Cell.cpp.
References Kill(), mIsDead, and mpCellCycleModel.
| void Cell::AddCellProperty | ( | const boost::shared_ptr< AbstractCellProperty > & | rProperty | ) |
Add a cell property to the cell. Use this method instead of calling rGetCellPropertyCollection().AddProperty() directly, to ensure that the cell property keeps correct track of the number of cells with it (if this is done).
| rProperty | the property to add |
Definition at line 260 of file Cell.cpp.
References CellPropertyCollection::AddProperty(), CellPropertyCollection::HasProperty(), and mCellPropertyCollection.
Referenced by SetAncestor(), SetCellProliferativeType(), SetMutationState(), and StartApoptosis().
| CellPtr Cell::Divide | ( | ) |
Divide this cell to produce a daughter cell. ReadyToDivide MUST have been called at the current time, and returned true.
Definition at line 417 of file Cell.cpp.
References CellPropertyCollection::AddProperty(), Cell(), AbstractCellCycleModel::CreateCellCycleModel(), GetCellData(), GetMutationState(), CellPropertyCollection::HasPropertyType(), IsDead(), MAKE_PTR_ARGS, mApoptosisTime, mCanDivide, mCellPropertyCollection, mpCellCycleModel, CellPropertyCollection::RemoveProperty(), and AbstractCellCycleModel::ResetForDivision().
| double Cell::GetAge | ( | ) | const |
Definition at line 193 of file Cell.cpp.
References AbstractCellCycleModel::GetAge(), and mpCellCycleModel.
| unsigned Cell::GetAncestor | ( | ) | const |
Definition at line 378 of file Cell.cpp.
References CellPropertyCollection::GetPropertiesType(), CellPropertyCollection::GetProperty(), CellPropertyCollection::GetSize(), mCellPropertyCollection, and UNSIGNED_UNSET.
| double Cell::GetApoptosisTime | ( | ) | const |
| double Cell::GetBirthTime | ( | ) | const |
Definition at line 198 of file Cell.cpp.
References AbstractCellCycleModel::GetBirthTime(), and mpCellCycleModel.
| AbstractCellCycleModel * Cell::GetCellCycleModel | ( | ) | const |
Definition at line 183 of file Cell.cpp.
References mpCellCycleModel.
| boost::shared_ptr< CellData > Cell::GetCellData | ( | ) | const |
Get the CellData associated with the cell.
Definition at line 237 of file Cell.cpp.
References CellPropertyCollection::GetPropertiesType(), CellPropertyCollection::GetProperty(), CellPropertyCollection::GetSize(), and mCellPropertyCollection.
Referenced by Divide().
| unsigned Cell::GetCellId | ( | ) | const |
Definition at line 393 of file Cell.cpp.
References CellPropertyCollection::GetPropertiesType(), CellPropertyCollection::GetProperty(), CellPropertyCollection::GetSize(), and mCellPropertyCollection.
| boost::shared_ptr< AbstractCellProliferativeType > Cell::GetCellProliferativeType | ( | ) | const |
Definition at line 158 of file Cell.cpp.
References CellPropertyCollection::GetPropertiesType(), CellPropertyCollection::GetProperty(), CellPropertyCollection::GetSize(), and mCellPropertyCollection.
Referenced by SetCellProliferativeType().
| boost::shared_ptr< AbstractCellMutationState > Cell::GetMutationState | ( | ) | const |
Definition at line 222 of file Cell.cpp.
References CellPropertyCollection::GetPropertiesType(), CellPropertyCollection::GetProperty(), CellPropertyCollection::GetSize(), and mCellPropertyCollection.
Referenced by Divide(), and SetMutationState().
| double Cell::GetStartOfApoptosisTime | ( | ) | const |
Definition at line 306 of file Cell.cpp.
References mStartOfApoptosisTime.
| double Cell::GetTimeUntilDeath | ( | ) | const |
Definition at line 322 of file Cell.cpp.
References EXCEPTION, SimulationTime::GetTime(), SimulationTime::Instance(), mDeathTime, and mUndergoingApoptosis.
| bool Cell::HasApoptosisBegun | ( | ) | const |
Definition at line 301 of file Cell.cpp.
References mUndergoingApoptosis.
| bool Cell::HasCellProperty | ( | ) | const [inline] |
Definition at line 291 of file Cell.hpp.
References CellPropertyCollection::HasProperty(), and mCellPropertyCollection.
| void Cell::InitialiseCellCycleModel | ( | ) |
Calls Initialise on the cell-cycle model associated with this cell.
Definition at line 188 of file Cell.cpp.
References AbstractCellCycleModel::Initialise(), and mpCellCycleModel.
| bool Cell::IsDead | ( | ) |
Definition at line 332 of file Cell.cpp.
References SimulationTime::Instance(), Kill(), mApoptosisTime, mDeathTime, mIsDead, and mUndergoingApoptosis.
Referenced by Divide(), ReadyToDivide(), and StartApoptosis().
| bool Cell::IsLogged | ( | ) |
| void Cell::Kill | ( | ) |
This labels the cell as dead, it does not delete the cell, it remains in the CellPopulation until AbstractCellPopulation::RemoveDeadCells() is called.
Definition at line 345 of file Cell.cpp.
References CellPropertyCollection::Begin(), CellPropertyCollection::End(), mCellPropertyCollection, and mIsDead.
| bool Cell::ReadyToDivide | ( | ) |
Definition at line 404 of file Cell.cpp.
References IsDead(), mCanDivide, mpCellCycleModel, mUndergoingApoptosis, and AbstractCellCycleModel::ReadyToDivide().
| void Cell::RemoveCellProperty | ( | ) | [inline] |
Remove a cell property of the given type. Use this method instead of calling rGetCellPropertyCollection().AddProperty() directly, to ensure that the cell property keeps correct track of the number of cells with it (if this is done).
Definition at line 264 of file Cell.hpp.
References CellPropertyCollection::Begin(), CellPropertyCollection::End(), mCellPropertyCollection, and CellPropertyCollection::RemoveProperty().
| const CellPropertyCollection & Cell::rGetCellPropertyCollection | ( | ) | const |
Definition at line 255 of file Cell.cpp.
References mCellPropertyCollection.
| CellPropertyCollection & Cell::rGetCellPropertyCollection | ( | ) |
Definition at line 250 of file Cell.cpp.
References mCellPropertyCollection.
| void Cell::serialize | ( | Archive & | archive, | |
| const unsigned int | version | |||
| ) | [inline, private] |
Archive the member variables.
| archive | the archive | |
| version | the current version of this class |
Definition at line 91 of file Cell.hpp.
References mApoptosisTime, mCanDivide, mDeathTime, mIsDead, mIsLogged, mpCellCycleModel, mStartOfApoptosisTime, and mUndergoingApoptosis.
| void Cell::SetAncestor | ( | boost::shared_ptr< AbstractCellProperty > | pCellAncestor | ) |
Give the Cell an index which it passes to its children.
| pCellAncestor | the cell's ancestor |
Definition at line 357 of file Cell.cpp.
References AddCellProperty(), EXCEPTION, CellPropertyCollection::GetPropertiesType(), CellPropertyCollection::GetSize(), and mCellPropertyCollection.
| void Cell::SetApoptosisTime | ( | double | apoptosisTime | ) |
Set mApoptosisTime.
| apoptosisTime | the new value of mApoptosisTime |
Definition at line 316 of file Cell.cpp.
References mApoptosisTime.
| void Cell::SetBirthTime | ( | double | birthTime | ) |
Set the birth time of the cell - can be negative so that your cells have an age when a simulation begins
| birthTime | The time the cell was born (in hours) |
Definition at line 203 of file Cell.cpp.
References mpCellCycleModel, and AbstractCellCycleModel::SetBirthTime().
| void Cell::SetCellCycleModel | ( | AbstractCellCycleModel * | pCellCycleModel | ) |
Change the cell-cycle model used. This takes effect immediately.
| pCellCycleModel | pointer to the cell-cycle model to use |
Definition at line 173 of file Cell.cpp.
References mpCellCycleModel, and AbstractCellCycleModel::SetCell().
| void Cell::SetCellProliferativeType | ( | boost::shared_ptr< AbstractCellProperty > | pProliferativeType | ) |
Set the cell's proliferative type.
| pProliferativeType | the cell's new proliferative type |
Definition at line 143 of file Cell.cpp.
References AddCellProperty(), EXCEPTION, GetCellProliferativeType(), mCellPropertyCollection, and CellPropertyCollection::RemoveProperty().
| void Cell::SetLogged | ( | ) |
| void Cell::SetMutationState | ( | boost::shared_ptr< AbstractCellProperty > | pMutationState | ) |
Set the cell's mutation state.
| pMutationState | the cell's new mutation state |
Definition at line 208 of file Cell.cpp.
References AddCellProperty(), EXCEPTION, GetMutationState(), mCellPropertyCollection, and CellPropertyCollection::RemoveProperty().
| void Cell::StartApoptosis | ( | bool | setDeathTime = true |
) |
Make the cell enter apoptosis and sets mDeathTime using the apoptosis time as defined by mApoptosisTime.
| setDeathTime | whether we tell the cell exactly when to die (defaults to true) |
Definition at line 280 of file Cell.cpp.
References AddCellProperty(), EXCEPTION, CellPropertyRegistry::Get(), CellPropertyCollection::GetCellPropertyRegistry(), SimulationTime::GetTime(), SimulationTime::Instance(), IsDead(), mApoptosisTime, mCellPropertyCollection, mDeathTime, mStartOfApoptosisTime, and mUndergoingApoptosis.
friend class boost::serialization::access [friend] |
double Cell::mApoptosisTime [protected] |
The time it takes for a cell to fully undergo apoptosis. Has units of hours.
Definition at line 119 of file Cell.hpp.
Referenced by Divide(), GetApoptosisTime(), IsDead(), serialize(), SetApoptosisTime(), and StartApoptosis().
bool Cell::mCanDivide [private] |
Caches the result of ReadyToDivide() so Divide() can look at it.
Definition at line 80 of file Cell.hpp.
Referenced by Divide(), ReadyToDivide(), and serialize().
CellPropertyCollection Cell::mCellPropertyCollection [protected] |
The cell's property collection.
Definition at line 107 of file Cell.hpp.
Referenced by AddCellProperty(), Cell(), Divide(), GetAncestor(), GetCellData(), GetCellId(), GetCellProliferativeType(), GetMutationState(), HasCellProperty(), Kill(), RemoveCellProperty(), rGetCellPropertyCollection(), SetAncestor(), SetCellProliferativeType(), SetMutationState(), and StartApoptosis().
double Cell::mDeathTime [protected] |
When the cell will/did die.
Definition at line 113 of file Cell.hpp.
Referenced by GetTimeUntilDeath(), IsDead(), serialize(), and StartApoptosis().
bool Cell::mIsDead [protected] |
Whether the cell is dead or not (they exist in the CellPopulation until they are removed by AbstractCellPopulation::RemoveDeadCells().
Definition at line 128 of file Cell.hpp.
Referenced by IsDead(), Kill(), serialize(), and ~Cell().
bool Cell::mIsLogged [protected] |
Whether the cell is being tracked specially.
Definition at line 131 of file Cell.hpp.
Referenced by IsLogged(), serialize(), and SetLogged().
AbstractCellCycleModel* Cell::mpCellCycleModel [protected] |
The cell's cell-cycle model.
Definition at line 110 of file Cell.hpp.
Referenced by Cell(), Divide(), GetAge(), GetBirthTime(), GetCellCycleModel(), InitialiseCellCycleModel(), ReadyToDivide(), serialize(), SetBirthTime(), SetCellCycleModel(), and ~Cell().
double Cell::mStartOfApoptosisTime [protected] |
When the cell was commanded to start apoptosis.
Definition at line 116 of file Cell.hpp.
Referenced by GetStartOfApoptosisTime(), serialize(), and StartApoptosis().
bool Cell::mUndergoingApoptosis [protected] |
Whether the cell is currently in apoptosis - don't divide.
Definition at line 122 of file Cell.hpp.
Referenced by GetTimeUntilDeath(), HasApoptosisBegun(), IsDead(), ReadyToDivide(), serialize(), and StartApoptosis().
1.6.2