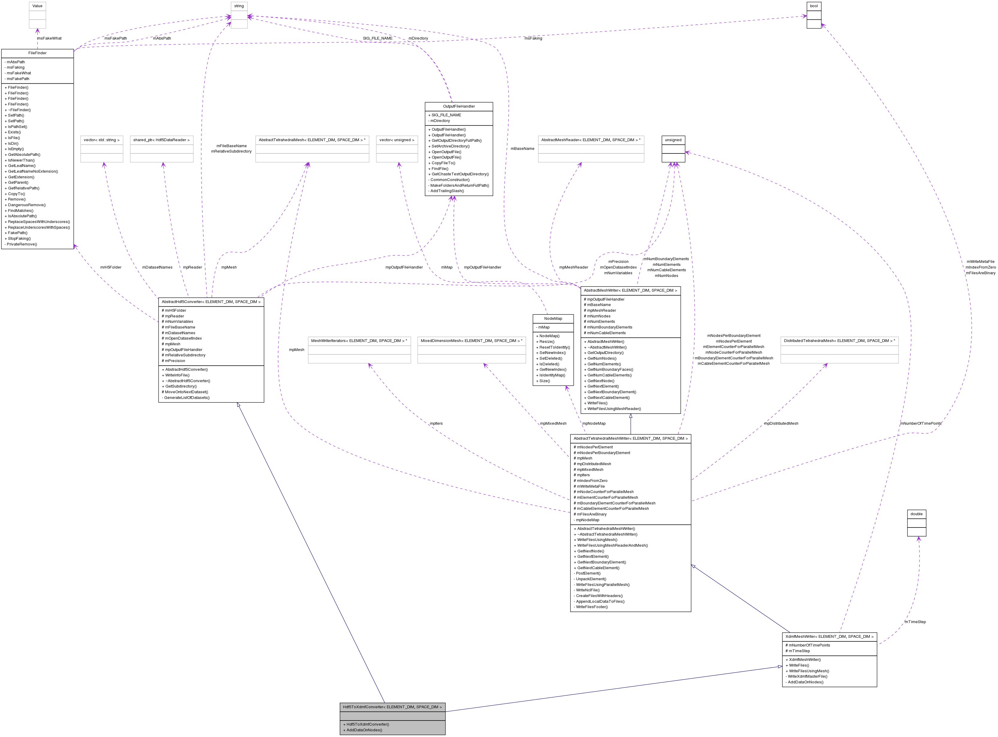
#include <Hdf5ToXdmfConverter.hpp>
Inherits AbstractHdf5Converter< ELEMENT_DIM, SPACE_DIM >, and XdmfMeshWriter< ELEMENT_DIM, SPACE_DIM >.

Public Member Functions | |
| Hdf5ToXdmfConverter (const FileFinder &rInputDirectory, const std::string &rFileBaseName, AbstractTetrahedralMesh< ELEMENT_DIM, SPACE_DIM > *pMesh) | |
| void | AddDataOnNodes (XERCES_CPP_NAMESPACE_QUALIFIER DOMElement *pGridElement, XERCES_CPP_NAMESPACE_QUALIFIER DOMDocument *pDomDocument, unsigned timeStep) |
This class "converts" from Hdf5 format to XDMF format. The output will be one .xdmf master file with separate geometry/topology files. The HDF5 data is not converted, but is rather linked to by the .xdmf master file
Definition at line 47 of file Hdf5ToXdmfConverter.hpp.
| Hdf5ToXdmfConverter< ELEMENT_DIM, SPACE_DIM >::Hdf5ToXdmfConverter | ( | const FileFinder & | rInputDirectory, | |
| const std::string & | rFileBaseName, | |||
| AbstractTetrahedralMesh< ELEMENT_DIM, SPACE_DIM > * | pMesh | |||
| ) | [inline] |
Constructor, which does the conversion and writes the .vtu file.
| rInputDirectory | The input directory, relative to CHASTE_TEST_OUTPUT, where the .h5 file has been written | |
| rFileBaseName | The base name of the data file. | |
| pMesh | Pointer to the mesh. |
Definition at line 39 of file Hdf5ToXdmfConverter.cpp.
References XdmfMeshWriter< ELEMENT_DIM, SPACE_DIM >::mNumberOfTimePoints, AbstractHdf5Converter< ELEMENT_DIM, SPACE_DIM >::mpReader, XdmfMeshWriter< ELEMENT_DIM, SPACE_DIM >::mTimeStep, and XdmfMeshWriter< ELEMENT_DIM, SPACE_DIM >::WriteFilesUsingMesh().
| void Hdf5ToXdmfConverter< ELEMENT_DIM, SPACE_DIM >::AddDataOnNodes | ( | XERCES_CPP_NAMESPACE_QUALIFIER DOMElement * | pGridElement, | |
| XERCES_CPP_NAMESPACE_QUALIFIER DOMDocument * | pDomDocument, | |||
| unsigned | timeStep | |||
| ) | [inline, virtual] |
Generate Attribute tags and append to the element. Here this is a dummy class, but can be overloaded with real variables elsewhere (see pde/src/postprocesssing/Hdf5toXdmfConverter).
| pGridElement | Pointer to DOMElement to append Attribute tags to. | |
| pDomDocument | Pointer to DOMDocument to generate new elements. | |
| timeStep | Index of time point to write. |
Reimplemented from XdmfMeshWriter< ELEMENT_DIM, SPACE_DIM >.
Definition at line 63 of file Hdf5ToXdmfConverter.cpp.
References AbstractHdf5Converter< ELEMENT_DIM, SPACE_DIM >::mNumVariables, and AbstractHdf5Converter< ELEMENT_DIM, SPACE_DIM >::mpReader.
1.6.2