#include <MeshalyzerMeshWriter.hpp>
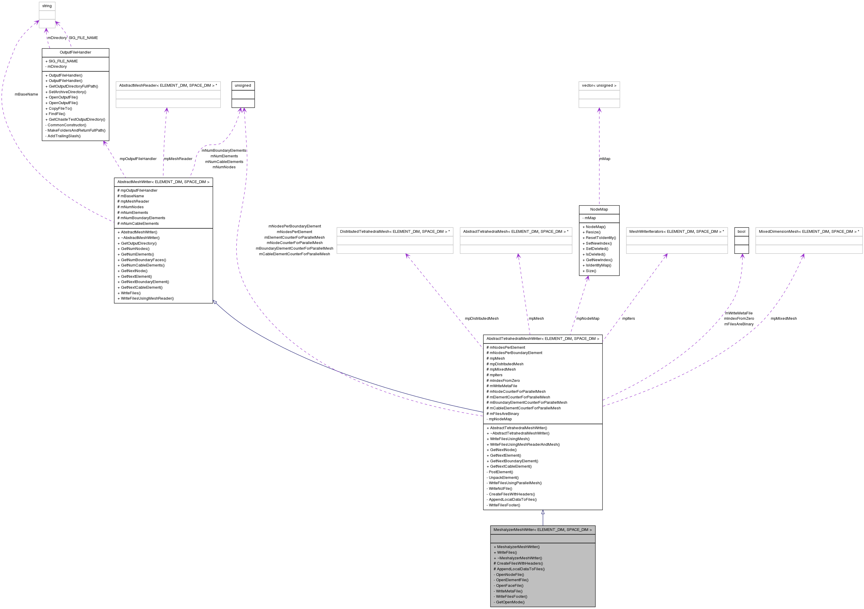
Inherits AbstractTetrahedralMeshWriter< ELEMENT_DIM, SPACE_DIM >.

Public Member Functions | |
| MeshalyzerMeshWriter (const std::string &rDirectory, const std::string &rBaseName, const bool &rCleanDirectory=true, const bool &rSetCoolGraphics=false) | |
| void | WriteFiles () |
| virtual | ~MeshalyzerMeshWriter () |
Protected Member Functions | |
| void | CreateFilesWithHeaders () |
| void | AppendLocalDataToFiles () |
Private Member Functions | |
| out_stream | OpenNodeFile (bool append=false) |
| out_stream | OpenElementFile (bool append=false) |
| out_stream | OpenFaceFile (bool append=false) |
| void | WriteMetaFile () |
| void | WriteFilesFooter () |
| std::ios_base::openmode | GetOpenMode (bool append) |
A concrete Meshalyzer mesh writer class.
Definition at line 46 of file MeshalyzerMeshWriter.hpp.
| MeshalyzerMeshWriter< ELEMENT_DIM, SPACE_DIM >::MeshalyzerMeshWriter | ( | const std::string & | rDirectory, | |
| const std::string & | rBaseName, | |||
| const bool & | rCleanDirectory = true, |
|||
| const bool & | rSetCoolGraphics = false | |||
| ) | [inline] |
Constructor.
| rDirectory | the directory in which to write the mesh to file | |
| rBaseName | the base name of the files in which to write the mesh data | |
| rCleanDirectory | whether to clean the directory (defaults to true) | |
| rSetCoolGraphics | (defaults to false) |
Definition at line 49 of file MeshalyzerMeshWriter.cpp.
References AbstractTetrahedralMeshWriter< ELEMENT_DIM, SPACE_DIM >::mIndexFromZero, and AbstractTetrahedralMeshWriter< ELEMENT_DIM, SPACE_DIM >::mWriteMetaFile.
| MeshalyzerMeshWriter< ELEMENT_DIM, SPACE_DIM >::~MeshalyzerMeshWriter | ( | ) | [inline, virtual] |
Destructor.
Definition at line 189 of file MeshalyzerMeshWriter.cpp.
| void MeshalyzerMeshWriter< ELEMENT_DIM, SPACE_DIM >::AppendLocalDataToFiles | ( | ) | [inline, protected, virtual] |
Append local mesh data to output files.
Reimplemented from AbstractTetrahedralMeshWriter< ELEMENT_DIM, SPACE_DIM >.
Definition at line 308 of file MeshalyzerMeshWriter.cpp.
References AbstractTetrahedralMeshWriter< ELEMENT_DIM, SPACE_DIM >::mIndexFromZero, AbstractTetrahedralMeshWriter< ELEMENT_DIM, SPACE_DIM >::mNodesPerElement, AbstractTetrahedralMeshWriter< ELEMENT_DIM, SPACE_DIM >::mpDistributedMesh, MeshalyzerMeshWriter< ELEMENT_DIM, SPACE_DIM >::OpenElementFile(), MeshalyzerMeshWriter< ELEMENT_DIM, SPACE_DIM >::OpenFaceFile(), and MeshalyzerMeshWriter< ELEMENT_DIM, SPACE_DIM >::OpenNodeFile().
| void MeshalyzerMeshWriter< ELEMENT_DIM, SPACE_DIM >::CreateFilesWithHeaders | ( | ) | [inline, protected, virtual] |
Create output files and add headers.
Reimplemented from AbstractTetrahedralMeshWriter< ELEMENT_DIM, SPACE_DIM >.
Definition at line 263 of file MeshalyzerMeshWriter.cpp.
References AbstractMeshWriter< ELEMENT_DIM, SPACE_DIM >::GetNumBoundaryFaces(), AbstractMeshWriter< ELEMENT_DIM, SPACE_DIM >::GetNumElements(), AbstractMeshWriter< ELEMENT_DIM, SPACE_DIM >::GetNumNodes(), MeshalyzerMeshWriter< ELEMENT_DIM, SPACE_DIM >::OpenElementFile(), MeshalyzerMeshWriter< ELEMENT_DIM, SPACE_DIM >::OpenFaceFile(), MeshalyzerMeshWriter< ELEMENT_DIM, SPACE_DIM >::OpenNodeFile(), and MeshalyzerMeshWriter< ELEMENT_DIM, SPACE_DIM >::WriteMetaFile().
| std::ios_base::openmode MeshalyzerMeshWriter< ELEMENT_DIM, SPACE_DIM >::GetOpenMode | ( | bool | append | ) | [inline, private] |
| append | whether to append to the file, or overwrite it |
Definition at line 213 of file MeshalyzerMeshWriter.cpp.
Referenced by MeshalyzerMeshWriter< ELEMENT_DIM, SPACE_DIM >::OpenElementFile(), MeshalyzerMeshWriter< ELEMENT_DIM, SPACE_DIM >::OpenFaceFile(), and MeshalyzerMeshWriter< ELEMENT_DIM, SPACE_DIM >::OpenNodeFile().
| out_stream MeshalyzerMeshWriter< ELEMENT_DIM, SPACE_DIM >::OpenElementFile | ( | bool | append = false |
) | [inline, private] |
Open the file element information is written to.
| append | whether to append to the file, or overwrite it |
Definition at line 235 of file MeshalyzerMeshWriter.cpp.
References MeshalyzerMeshWriter< ELEMENT_DIM, SPACE_DIM >::GetOpenMode(), AbstractMeshWriter< ELEMENT_DIM, SPACE_DIM >::mBaseName, AbstractMeshWriter< ELEMENT_DIM, SPACE_DIM >::mpOutputFileHandler, and OutputFileHandler::OpenOutputFile().
Referenced by MeshalyzerMeshWriter< ELEMENT_DIM, SPACE_DIM >::AppendLocalDataToFiles(), MeshalyzerMeshWriter< ELEMENT_DIM, SPACE_DIM >::CreateFilesWithHeaders(), MeshalyzerMeshWriter< ELEMENT_DIM, SPACE_DIM >::WriteFiles(), and MeshalyzerMeshWriter< ELEMENT_DIM, SPACE_DIM >::WriteFilesFooter().
| out_stream MeshalyzerMeshWriter< ELEMENT_DIM, SPACE_DIM >::OpenFaceFile | ( | bool | append = false |
) | [inline, private] |
Open the file face information is written to.
| append | whether to append to the file, or overwrite it |
Definition at line 256 of file MeshalyzerMeshWriter.cpp.
References MeshalyzerMeshWriter< ELEMENT_DIM, SPACE_DIM >::GetOpenMode(), AbstractMeshWriter< ELEMENT_DIM, SPACE_DIM >::mBaseName, AbstractMeshWriter< ELEMENT_DIM, SPACE_DIM >::mpOutputFileHandler, and OutputFileHandler::OpenOutputFile().
Referenced by MeshalyzerMeshWriter< ELEMENT_DIM, SPACE_DIM >::AppendLocalDataToFiles(), MeshalyzerMeshWriter< ELEMENT_DIM, SPACE_DIM >::CreateFilesWithHeaders(), MeshalyzerMeshWriter< ELEMENT_DIM, SPACE_DIM >::WriteFiles(), and MeshalyzerMeshWriter< ELEMENT_DIM, SPACE_DIM >::WriteFilesFooter().
| out_stream MeshalyzerMeshWriter< ELEMENT_DIM, SPACE_DIM >::OpenNodeFile | ( | bool | append = false |
) | [inline, private] |
Open the file node information is written to.
| append | whether to append to the file, or overwrite it |
Definition at line 228 of file MeshalyzerMeshWriter.cpp.
References MeshalyzerMeshWriter< ELEMENT_DIM, SPACE_DIM >::GetOpenMode(), AbstractMeshWriter< ELEMENT_DIM, SPACE_DIM >::mBaseName, AbstractMeshWriter< ELEMENT_DIM, SPACE_DIM >::mpOutputFileHandler, and OutputFileHandler::OpenOutputFile().
Referenced by MeshalyzerMeshWriter< ELEMENT_DIM, SPACE_DIM >::AppendLocalDataToFiles(), MeshalyzerMeshWriter< ELEMENT_DIM, SPACE_DIM >::CreateFilesWithHeaders(), MeshalyzerMeshWriter< ELEMENT_DIM, SPACE_DIM >::WriteFiles(), and MeshalyzerMeshWriter< ELEMENT_DIM, SPACE_DIM >::WriteFilesFooter().
| void MeshalyzerMeshWriter< ELEMENT_DIM, SPACE_DIM >::WriteFiles | ( | ) | [inline, virtual] |
Write mesh data to files.
Implements AbstractMeshWriter< ELEMENT_DIM, SPACE_DIM >.
Definition at line 73 of file MeshalyzerMeshWriter.cpp.
References ElementData::AttributeValue, AbstractTetrahedralMeshWriter< ELEMENT_DIM, SPACE_DIM >::GetNextBoundaryElement(), AbstractTetrahedralMeshWriter< ELEMENT_DIM, SPACE_DIM >::GetNextElement(), AbstractTetrahedralMeshWriter< ELEMENT_DIM, SPACE_DIM >::GetNextNode(), AbstractMeshWriter< ELEMENT_DIM, SPACE_DIM >::GetNumBoundaryFaces(), AbstractMeshWriter< ELEMENT_DIM, SPACE_DIM >::GetNumElements(), AbstractMeshWriter< ELEMENT_DIM, SPACE_DIM >::GetNumNodes(), ChasteBuildInfo::GetProvenanceString(), AbstractMeshWriter< ELEMENT_DIM, SPACE_DIM >::mBaseName, AbstractTetrahedralMeshWriter< ELEMENT_DIM, SPACE_DIM >::mIndexFromZero, ElementData::NodeIndices, MeshalyzerMeshWriter< ELEMENT_DIM, SPACE_DIM >::OpenElementFile(), MeshalyzerMeshWriter< ELEMENT_DIM, SPACE_DIM >::OpenFaceFile(), MeshalyzerMeshWriter< ELEMENT_DIM, SPACE_DIM >::OpenNodeFile(), and MeshalyzerMeshWriter< ELEMENT_DIM, SPACE_DIM >::WriteMetaFile().
| void MeshalyzerMeshWriter< ELEMENT_DIM, SPACE_DIM >::WriteFilesFooter | ( | ) | [inline, private, virtual] |
Append footers to output files.
Reimplemented from AbstractTetrahedralMeshWriter< ELEMENT_DIM, SPACE_DIM >.
Definition at line 395 of file MeshalyzerMeshWriter.cpp.
References ChasteBuildInfo::GetProvenanceString(), MeshalyzerMeshWriter< ELEMENT_DIM, SPACE_DIM >::OpenElementFile(), MeshalyzerMeshWriter< ELEMENT_DIM, SPACE_DIM >::OpenFaceFile(), and MeshalyzerMeshWriter< ELEMENT_DIM, SPACE_DIM >::OpenNodeFile().
| void MeshalyzerMeshWriter< ELEMENT_DIM, SPACE_DIM >::WriteMetaFile | ( | ) | [inline, private] |
Write the meta information file.
Definition at line 196 of file MeshalyzerMeshWriter.cpp.
References ChasteBuildInfo::GetProvenanceString(), AbstractMeshWriter< ELEMENT_DIM, SPACE_DIM >::mBaseName, AbstractMeshWriter< ELEMENT_DIM, SPACE_DIM >::mpOutputFileHandler, AbstractTetrahedralMeshWriter< ELEMENT_DIM, SPACE_DIM >::mWriteMetaFile, and OutputFileHandler::OpenOutputFile().
Referenced by MeshalyzerMeshWriter< ELEMENT_DIM, SPACE_DIM >::CreateFilesWithHeaders(), and MeshalyzerMeshWriter< ELEMENT_DIM, SPACE_DIM >::WriteFiles().
1.6.2