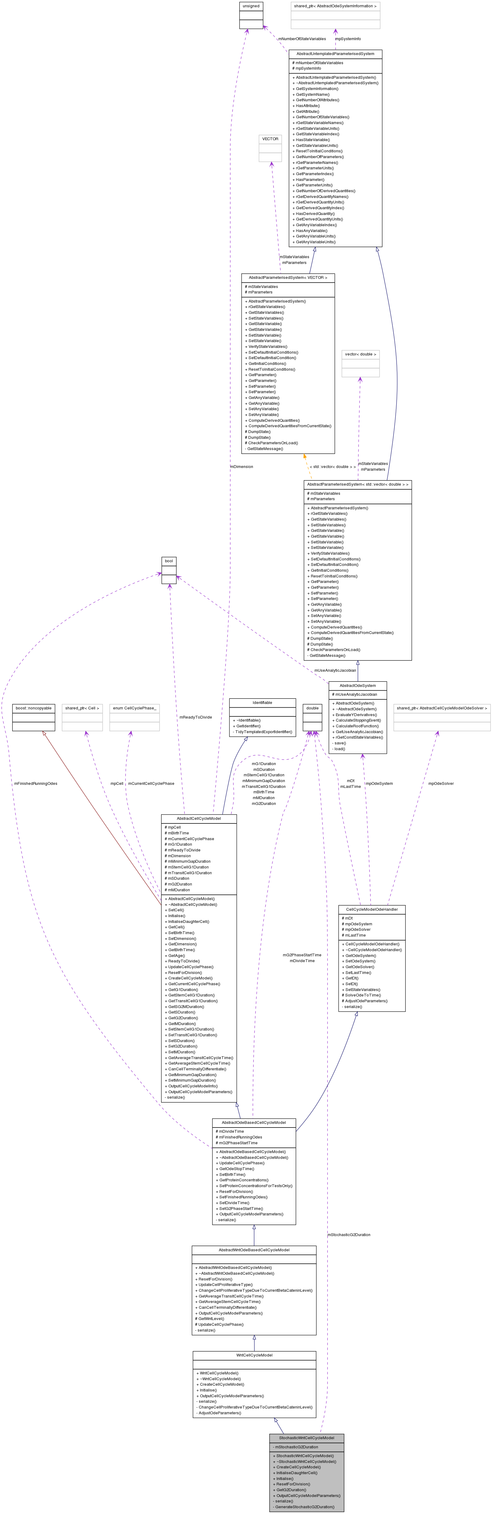
#include <StochasticWntCellCycleModel.hpp>
Inherits WntCellCycleModel.

Public Member Functions | |
| StochasticWntCellCycleModel (boost::shared_ptr< AbstractCellCycleModelOdeSolver > pOdeSolver=boost::shared_ptr< AbstractCellCycleModelOdeSolver >()) | |
| virtual | ~StochasticWntCellCycleModel () |
| AbstractCellCycleModel * | CreateCellCycleModel () |
| void | InitialiseDaughterCell () |
| void | Initialise () |
| void | ResetForDivision () |
| double | GetG2Duration () |
| virtual void | OutputCellCycleModelParameters (out_stream &rParamsFile) |
Private Member Functions | |
| template<class Archive > | |
| void | serialize (Archive &archive, const unsigned int version) |
| void | GenerateStochasticG2Duration () |
Private Attributes | |
| double | mStochasticG2Duration |
Friends | |
| class | boost::serialization::access |
Wnt-dependent cell-cycle model with a stochastic G2 duration.
Note that this class uses C++'s default copying semantics, and so doesn't implement a copy constructor or operator=.
Definition at line 51 of file StochasticWntCellCycleModel.hpp.
| StochasticWntCellCycleModel::StochasticWntCellCycleModel | ( | boost::shared_ptr< AbstractCellCycleModelOdeSolver > | pOdeSolver = boost::shared_ptr<AbstractCellCycleModelOdeSolver>() |
) |
The standard constructor called in tests.
| pOdeSolver | An optional pointer to a cell-cycle model ODE solver object (allows the use of different ODE solvers) |
Definition at line 38 of file StochasticWntCellCycleModel.cpp.
References CellCycleModelOdeHandler::mpOdeSolver.
Referenced by CreateCellCycleModel().
| StochasticWntCellCycleModel::~StochasticWntCellCycleModel | ( | ) | [virtual] |
Empty virtual destructor so archiving works with static libraries.
Definition at line 56 of file StochasticWntCellCycleModel.cpp.
| AbstractCellCycleModel * StochasticWntCellCycleModel::CreateCellCycleModel | ( | ) | [virtual] |
Overridden builder method to create new copies of this cell-cycle model.
Reimplemented from WntCellCycleModel.
Definition at line 97 of file StochasticWntCellCycleModel.cpp.
References AbstractWntOdeBasedCellCycleModel::GetWntLevel(), AbstractCellCycleModel::mBirthTime, AbstractCellCycleModel::mDimension, AbstractOdeBasedCellCycleModel::mDivideTime, AbstractOdeBasedCellCycleModel::mFinishedRunningOdes, AbstractCellCycleModel::mG2Duration, AbstractOdeBasedCellCycleModel::mG2PhaseStartTime, CellCycleModelOdeHandler::mLastTime, AbstractCellCycleModel::mMDuration, AbstractCellCycleModel::mMinimumGapDuration, AbstractCellCycleModel::mpCell, CellCycleModelOdeHandler::mpOdeSolver, CellCycleModelOdeHandler::mpOdeSystem, AbstractCellCycleModel::mSDuration, AbstractCellCycleModel::mStemCellG1Duration, AbstractCellCycleModel::mTransitCellG1Duration, AbstractParameterisedSystem< VECTOR >::rGetStateVariables(), AbstractOdeBasedCellCycleModel::SetBirthTime(), AbstractCellCycleModel::SetDimension(), AbstractOdeBasedCellCycleModel::SetDivideTime(), AbstractOdeBasedCellCycleModel::SetFinishedRunningOdes(), AbstractCellCycleModel::SetG2Duration(), AbstractOdeBasedCellCycleModel::SetG2PhaseStartTime(), CellCycleModelOdeHandler::SetLastTime(), AbstractCellCycleModel::SetMDuration(), AbstractCellCycleModel::SetMinimumGapDuration(), CellCycleModelOdeHandler::SetOdeSystem(), AbstractCellCycleModel::SetSDuration(), CellCycleModelOdeHandler::SetStateVariables(), AbstractCellCycleModel::SetStemCellG1Duration(), AbstractCellCycleModel::SetTransitCellG1Duration(), and StochasticWntCellCycleModel().
| void StochasticWntCellCycleModel::GenerateStochasticG2Duration | ( | ) | [private] |
This method introduces the stochastic element of this class.
We allow the duration of the G2 phase of the cell cycle to vary as a normal random deviate with a mean of its deterministic duration, a standard deviation of 0.9 hours, and a cutoff to ensure that it is greater than some minimum value.
Definition at line 59 of file StochasticWntCellCycleModel.cpp.
References GetG2Duration(), RandomNumberGenerator::Instance(), AbstractCellCycleModel::mMinimumGapDuration, mStochasticG2Duration, and RandomNumberGenerator::NormalRandomDeviate().
Referenced by Initialise(), InitialiseDaughterCell(), and ResetForDivision().
| double StochasticWntCellCycleModel::GetG2Duration | ( | ) | [virtual] |
Reimplemented from AbstractCellCycleModel.
Definition at line 92 of file StochasticWntCellCycleModel.cpp.
References mStochasticG2Duration.
Referenced by GenerateStochasticG2Duration().
| void StochasticWntCellCycleModel::Initialise | ( | void | ) | [virtual] |
Initialise the cell-cycle model at the start of a simulation.
This overridden method sets up a new WntCellCycleOdeSystem, sets the cell type according to the current beta catenin level and sets a random G2 duration.
Reimplemented from WntCellCycleModel.
Definition at line 80 of file StochasticWntCellCycleModel.cpp.
References GenerateStochasticG2Duration().
| void StochasticWntCellCycleModel::InitialiseDaughterCell | ( | ) | [virtual] |
Set the duration of the G2 phase for the daughter cell.
Reimplemented from AbstractCellCycleModel.
Definition at line 74 of file StochasticWntCellCycleModel.cpp.
References GenerateStochasticG2Duration().
| void StochasticWntCellCycleModel::OutputCellCycleModelParameters | ( | out_stream & | rParamsFile | ) | [virtual] |
Outputs cell-cycle model parameters to file.
| rParamsFile | the file stream to which the parameters are output |
Reimplemented from WntCellCycleModel.
Definition at line 139 of file StochasticWntCellCycleModel.cpp.
| void StochasticWntCellCycleModel::ResetForDivision | ( | ) | [virtual] |
Reset cell-cycle model by calling AbstractOdeBasedCellCycleModel::ResetForDivision() and setting a new random G2 duration.
Reimplemented from AbstractWntOdeBasedCellCycleModel.
Definition at line 86 of file StochasticWntCellCycleModel.cpp.
References GenerateStochasticG2Duration().
| void StochasticWntCellCycleModel::serialize | ( | Archive & | archive, | |
| const unsigned int | version | |||
| ) | [inline, private] |
Archive the object and its member variables.
| archive | the archive | |
| version | the current version of this class |
Reimplemented from WntCellCycleModel.
Definition at line 64 of file StochasticWntCellCycleModel.hpp.
References SerializableSingleton< SINGLETON_CLASS >::GetSerializationWrapper(), RandomNumberGenerator::Instance(), and mStochasticG2Duration.
friend class boost::serialization::access [friend] |
Needed for serialization.
Reimplemented from WntCellCycleModel.
Definition at line 56 of file StochasticWntCellCycleModel.hpp.
The duration of the G2 phase, set stochastically.
Definition at line 76 of file StochasticWntCellCycleModel.hpp.
Referenced by GenerateStochasticG2Duration(), GetG2Duration(), and serialize().
1.6.2