#include <VanLeeuwen2009WntSwatCellCycleModelHypothesisOne.hpp>
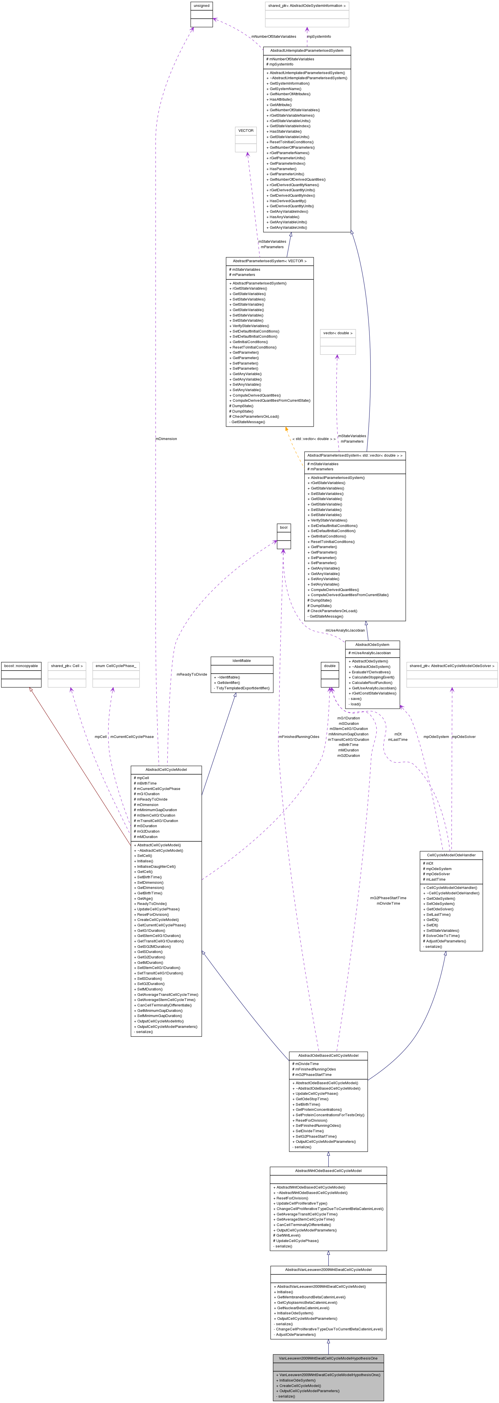
Inherits AbstractVanLeeuwen2009WntSwatCellCycleModel.

Public Member Functions | |
| VanLeeuwen2009WntSwatCellCycleModelHypothesisOne (boost::shared_ptr< AbstractCellCycleModelOdeSolver > pOdeSolver=boost::shared_ptr< AbstractCellCycleModelOdeSolver >()) | |
| void | InitialiseOdeSystem (double wntConcentration, boost::shared_ptr< AbstractCellMutationState > pMutationState) |
| AbstractCellCycleModel * | CreateCellCycleModel () |
| virtual void | OutputCellCycleModelParameters (out_stream &rParamsFile) |
Private Member Functions | |
| template<class Archive > | |
| void | serialize (Archive &archive, const unsigned int version) |
Friends | |
| class | boost::serialization::access |
Concrete Van Leeuwen 2009 cell-cycle model, using hypothesis one (see paper).
Definition at line 44 of file VanLeeuwen2009WntSwatCellCycleModelHypothesisOne.hpp.
| VanLeeuwen2009WntSwatCellCycleModelHypothesisOne::VanLeeuwen2009WntSwatCellCycleModelHypothesisOne | ( | boost::shared_ptr< AbstractCellCycleModelOdeSolver > | pOdeSolver = boost::shared_ptr<AbstractCellCycleModelOdeSolver>() |
) |
Default constructor calls base class.
| pOdeSolver | An optional pointer to a cell-cycle model ODE solver object (allows the use of different ODE solvers) |
Definition at line 38 of file VanLeeuwen2009WntSwatCellCycleModelHypothesisOne.cpp.
References CellCycleModelOdeHandler::mpOdeSolver, and CellCycleModelOdeHandler::SetDt().
Referenced by CreateCellCycleModel().
| AbstractCellCycleModel * VanLeeuwen2009WntSwatCellCycleModelHypothesisOne::CreateCellCycleModel | ( | ) | [virtual] |
Overridden builder method to create new copies of this cell-cycle model.
Implements AbstractCellCycleModel.
Definition at line 62 of file VanLeeuwen2009WntSwatCellCycleModelHypothesisOne.cpp.
References AbstractWntOdeBasedCellCycleModel::GetWntLevel(), InitialiseOdeSystem(), AbstractCellCycleModel::mBirthTime, AbstractCellCycleModel::mDimension, AbstractOdeBasedCellCycleModel::mDivideTime, AbstractOdeBasedCellCycleModel::mFinishedRunningOdes, AbstractCellCycleModel::mG2Duration, AbstractOdeBasedCellCycleModel::mG2PhaseStartTime, CellCycleModelOdeHandler::mLastTime, AbstractCellCycleModel::mMDuration, AbstractCellCycleModel::mMinimumGapDuration, AbstractCellCycleModel::mpCell, CellCycleModelOdeHandler::mpOdeSolver, CellCycleModelOdeHandler::mpOdeSystem, AbstractCellCycleModel::mSDuration, AbstractCellCycleModel::mStemCellG1Duration, AbstractCellCycleModel::mTransitCellG1Duration, AbstractParameterisedSystem< VECTOR >::rGetStateVariables(), AbstractOdeBasedCellCycleModel::SetBirthTime(), AbstractCellCycleModel::SetDimension(), AbstractOdeBasedCellCycleModel::SetDivideTime(), AbstractOdeBasedCellCycleModel::SetFinishedRunningOdes(), AbstractCellCycleModel::SetG2Duration(), AbstractOdeBasedCellCycleModel::SetG2PhaseStartTime(), CellCycleModelOdeHandler::SetLastTime(), AbstractCellCycleModel::SetMDuration(), AbstractCellCycleModel::SetMinimumGapDuration(), AbstractCellCycleModel::SetSDuration(), CellCycleModelOdeHandler::SetStateVariables(), AbstractCellCycleModel::SetStemCellG1Duration(), AbstractCellCycleModel::SetTransitCellG1Duration(), and VanLeeuwen2009WntSwatCellCycleModelHypothesisOne().
| void VanLeeuwen2009WntSwatCellCycleModelHypothesisOne::InitialiseOdeSystem | ( | double | wntConcentration, | |
| boost::shared_ptr< AbstractCellMutationState > | pMutationState | |||
| ) | [virtual] |
Overloaded method which allocates the ODE system using HYPOTHESIS ONE.
| wntConcentration | Wnt concentration | |
| pMutationState | Mutation state |
Implements AbstractVanLeeuwen2009WntSwatCellCycleModel.
Definition at line 57 of file VanLeeuwen2009WntSwatCellCycleModelHypothesisOne.cpp.
References CellCycleModelOdeHandler::mpOdeSystem.
Referenced by CreateCellCycleModel().
| void VanLeeuwen2009WntSwatCellCycleModelHypothesisOne::OutputCellCycleModelParameters | ( | out_stream & | rParamsFile | ) | [virtual] |
Outputs cell-cycle model parameters to file.
| rParamsFile | the file stream to which the parameters are output |
Reimplemented from AbstractVanLeeuwen2009WntSwatCellCycleModel.
Definition at line 104 of file VanLeeuwen2009WntSwatCellCycleModelHypothesisOne.cpp.
| void VanLeeuwen2009WntSwatCellCycleModelHypothesisOne::serialize | ( | Archive & | archive, | |
| const unsigned int | version | |||
| ) | [inline, private] |
Boost Serialization method for archiving/checkpointing. Archives the object and its member variables.
| archive | The boost archive. | |
| version | The current version of this class. |
Reimplemented from AbstractVanLeeuwen2009WntSwatCellCycleModel.
Definition at line 57 of file VanLeeuwen2009WntSwatCellCycleModelHypothesisOne.hpp.
friend class boost::serialization::access [friend] |
Needed for serialization.
Reimplemented from AbstractVanLeeuwen2009WntSwatCellCycleModel.
Definition at line 48 of file VanLeeuwen2009WntSwatCellCycleModelHypothesisOne.hpp.
1.6.2