#include <NobleVargheseKohlNoble1998WithSac.hpp>
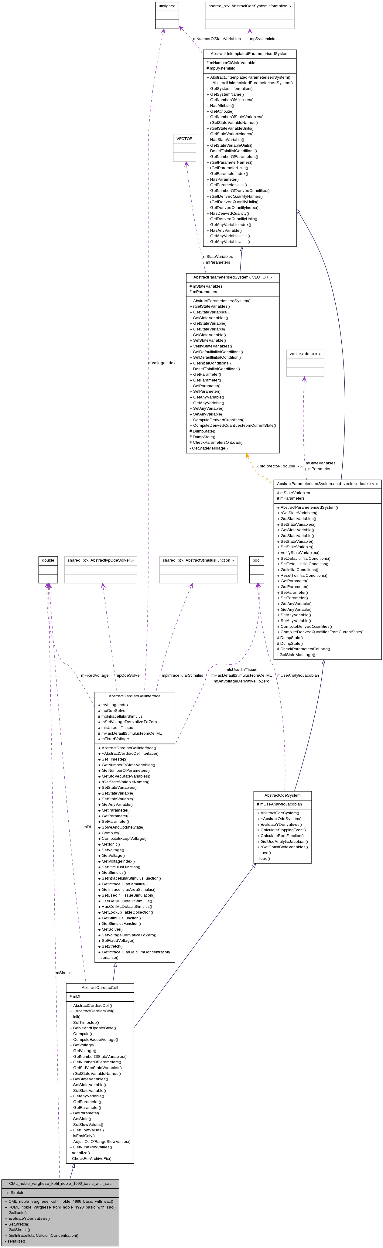
Inherits AbstractCardiacCell.

Public Member Functions | |
| CML_noble_varghese_kohl_noble_1998_basic_with_sac (boost::shared_ptr< AbstractIvpOdeSolver > pSolver, boost::shared_ptr< AbstractStimulusFunction > pIntracellularStimulus) | |
| ~CML_noble_varghese_kohl_noble_1998_basic_with_sac () | |
| double | GetIIonic (const std::vector< double > *pStateVariables=NULL) |
| void | EvaluateYDerivatives (double var_environment__time, const std::vector< double > &rY, std::vector< double > &rDY) |
| void | SetStretch (double stretch) |
| double | GetStretch () |
| double | GetIntracellularCalciumConcentration () |
Private Member Functions | |
| template<class Archive > | |
| void | serialize (Archive &archive, const unsigned int version) |
Private Attributes | |
| double | mStretch |
Friends | |
| class | boost::serialization::access |
The Noble98 'Basic' model, but hand-altered to add a stretch activation channel ionic current, which is dependent on the stretch the cell is under (an additional member variable which can be set be the user/mechanics solver
Definition at line 55 of file NobleVargheseKohlNoble1998WithSac.hpp.
| CML_noble_varghese_kohl_noble_1998_basic_with_sac::CML_noble_varghese_kohl_noble_1998_basic_with_sac | ( | boost::shared_ptr< AbstractIvpOdeSolver > | pSolver, | |
| boost::shared_ptr< AbstractStimulusFunction > | pIntracellularStimulus | |||
| ) |
Constructor.
| pSolver | ODE solver to use | |
| pIntracellularStimulus | intracellular stimulus to apply |
Definition at line 39 of file NobleVargheseKohlNoble1998WithSac.cpp.
References AbstractCardiacCell::Init(), AbstractUntemplatedParameterisedSystem::mpSystemInfo, and mStretch.
| CML_noble_varghese_kohl_noble_1998_basic_with_sac::~CML_noble_varghese_kohl_noble_1998_basic_with_sac | ( | void | ) |
Destructor.
Definition at line 52 of file NobleVargheseKohlNoble1998WithSac.cpp.
| void CML_noble_varghese_kohl_noble_1998_basic_with_sac::EvaluateYDerivatives | ( | double | var_environment__time, | |
| const std::vector< double > & | rY, | |||
| std::vector< double > & | rDY | |||
| ) | [virtual] |
Evaluate the RHS of this cell's ODE system.
| var_environment__time | current simulation time | |
| rY | state variable vector | |
| rDY | will be filled in with the derivatives |
Implements AbstractOdeSystem.
Definition at line 251 of file NobleVargheseKohlNoble1998WithSac.cpp.
References AbstractCardiacCellInterface::GetStimulus(), AbstractCardiacCellInterface::mSetVoltageDerivativeToZero, and mStretch.
| double CML_noble_varghese_kohl_noble_1998_basic_with_sac::GetIIonic | ( | const std::vector< double > * | pStateVariables = NULL |
) | [virtual] |
| pStateVariables | state variable vector; if not given, use cell's internal state |
Implements AbstractCardiacCellInterface.
Definition at line 56 of file NobleVargheseKohlNoble1998WithSac.cpp.
References HeartConfig::GetCapacitance(), HeartConfig::Instance(), mStretch, and AbstractParameterisedSystem< std::vector< double > >::rGetStateVariables().
| double CML_noble_varghese_kohl_noble_1998_basic_with_sac::GetIntracellularCalciumConcentration | ( | ) | [inline, virtual] |
Get the intracellular calcium concentration
Reimplemented from AbstractCardiacCellInterface.
Definition at line 124 of file NobleVargheseKohlNoble1998WithSac.hpp.
References AbstractParameterisedSystem< std::vector< double > >::mStateVariables.
| double CML_noble_varghese_kohl_noble_1998_basic_with_sac::GetStretch | ( | ) | [inline] |
Definition at line 114 of file NobleVargheseKohlNoble1998WithSac.hpp.
References mStretch.
| void CML_noble_varghese_kohl_noble_1998_basic_with_sac::serialize | ( | Archive & | archive, | |
| const unsigned int | version | |||
| ) | [inline, private] |
Checkpointing.
| archive | ||
| version |
Reimplemented from AbstractCardiacCell.
Definition at line 64 of file NobleVargheseKohlNoble1998WithSac.hpp.
References mStretch.
| void CML_noble_varghese_kohl_noble_1998_basic_with_sac::SetStretch | ( | double | stretch | ) | [inline, virtual] |
Set the stretch (overloaded)
| stretch | stretch |
Reimplemented from AbstractCardiacCellInterface.
Definition at line 105 of file NobleVargheseKohlNoble1998WithSac.hpp.
References mStretch.
friend class boost::serialization::access [friend] |
Needed for serialization.
Reimplemented from AbstractCardiacCell.
Definition at line 57 of file NobleVargheseKohlNoble1998WithSac.hpp.
The stretch the cell is under - affects the stretch-activated-channel ionic current
Definition at line 72 of file NobleVargheseKohlNoble1998WithSac.hpp.
Referenced by CML_noble_varghese_kohl_noble_1998_basic_with_sac(), EvaluateYDerivatives(), GetIIonic(), GetStretch(), serialize(), and SetStretch().
1.6.2